GPS Disciplined Clock GPS Disciplined Oscillator NTP Module High Precision IRIG-B Code
Description:
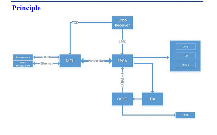
The GPS clock module can receive GPS and Beidou Satellite timing signals to tame its internal OCXO. Based on USC and self-perfect monitoring, it provides first class clock synchronization signal, featuring high stability. With closed-loop control timekeeping technology, its system features self-learning function and acquires characteristics such as aging drift of OCXO.
Features:
- Compact size but excellent performance
- Popular with users thanks to its reliable quality and stable performance
- Provide synchronous signal to tracking GPS or Beidou
- 1PPS synchronization accuracy up to 15ns (1σ)
- Punctuality when the satellite reference source is lost
- 10MHz frequency accuracy 1.0E-12 (Optional)
- Customization service available: high stability and low phase noise 10MHz output (Optional)
- Detect antenna open-circuit and short-circuit
- Industrial grade operating temperature range
Rich Interface:
● 2-Way 1PPS+TOD Output
● 1-Way 1PPM Output
● 1-Way PPH Output
● 1-Way IRIG-B Output
● 1-Way NTP
● 1-Way 1PPS Output (MMCX Optional)
● 1-Way 10MHz Output (MMCX Optional)
● External Reference Source Input (Optional)
Technical Parameters:
1PPS, 1PPM & 1PPH:
- Interface Level: LVTTL
- Pulse Width: 100ms
- Rising Edge: ≤15ns
- Jitter: ≤500ps
- Timing Accuracy: ≤15ns(1σ)
- 24-hour Accuracy of Punctuality (Test after disciplining OCXO 24 hours): ≤50μs (OCXO); ≤5μs (DOCXO)
IRIG-B:
- Interface Level: LVTTL
- Signal Output Format: IRIG-B 000, supporting IEEE1344
- Punctual Edge: Rising edge
- Timing Accuracy: ≤15ns(1σ)
TOD:
- Interface Level: LVTTL
- Message Format: ZDA (Can be customized)
- Baud Rate: 9600
- Accuracy: The message frame header is aligned with the leading edge of the second pulse (1PPS) with a deviation of less than 1μs
NTP Parameters:
- Interface: 10/100 Base-Tx
- Interface Standard: Compliance with IEEE-802.3u Standard
- Interface Rate: 10/100M Adaptive
- Interface Connector: RJ-45
- NTP LAN Timing Accuracy: 0.5-2ms
- Support Protocols: NTPv2, NTPv3, NTPv4 and SNTP
- MD5 Information Verification: Yes
10MHz (Optional):
- Waveform: Sine Wave
- Amplitude: >7dBm
- Load: 50Ω
- Harmonic Suppression: -30dBc
- Clutter Suppression: -80dBc
- Frequency Accuracy: Better than 1.0E-12 (After taming 24 hours)
- Short-term Stability (T= 1S): Better than 1.0E-11 (Can be customized)
- Phase Noise: -110dBc/Hz@10Hz; -140dBc/Hz@100Hz; -150dBc/Hz@1KHz; -155dBc/Hz@10KHz (Can be customized)
Package Included:
- 1 x GPS Clock Module
Note: If customization service is needed, please contact us to pay for extra price. Thank you! 

