Von Thanksbuyer

Original 1205M-5603 36V-48V 500A Programmable DC Motor Controller Motor Speed Controller for Curtis

Normaler Preis $323.24
Normaler Preis Verkaufspreis $323.24
inkl. MwSt. Versand wird beim Checkout berechnet
Normaler Preis $323.24
Normaler Preis Verkaufspreis $323.24

Original 1205M-5603 36V-48V 500A Programmable DC Motor Controller Motor Speed Controller for Curtis

Notice:

· For the buyer without CONTROLLER APPLYING EXPERIENCE, please consult your cart/motor dealer and read carefully the 1204M/05M/09M/21M Manual for CURTIS before making the purchase. Click for the manual https://www.noco-evco.com/curtis/manual/1204m1205m_n.pdf
· Optional voltages: 36V and 48V. For better applying the controller to your system, the buyer should confirm with us the battery system voltage and the throttle type (0-5kΩ, 5k-0Ω or 0-5V).

Overview:
1205M programmable series motor controllers are designed to provide smooth, silent, cost-effective control of motor speed and torque. They are updated versions of the popular 1205 controllers, with the added functionality of being programmable—via the 1313-4331 Handheld Programmer or 1314 PC Programming Station. This means the controllers can be tailored to the needs of specific applications. In addition to configuration flexibility, use of the programmer offers diagnostic and test capability.

1205M controllers are the ideal solution for a variety of electric vehicle applications, including industrial trucks, personnel carriers, material handing vehicles, golf cars, etc.

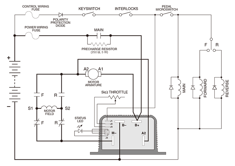
Wiring Diagram:
By default, the J5 terminal of new 1205M controllers is not activated. The controller wiring is same to the old 1204M controllers without J5 terminal.

If you want to activate the J5 terminal for using the Rev Input / Main Driver functions, please see the page 7 and 8 of 1204M / 1205M controller manual (PDF format). Click the link for the manual https://www.noco-evco.com/product/curtis/manual/1204m1205m_n.pdf


Key Features:
· Model: 1205M-5603
· Norminal Battery Voltage (Volts): 48V or 36V
· 1 Minute Current Rating (amps): 500
· 5 Minute Current Rating (amps): 350
· 1 Hour Current Rating (amps): 200
· Plug Braking (A2 Busbar): Yes
· PWM operating frequency: 15.6 kHz
· Electrical isolation to heatsink (min.): 500 VAC
· KSI input current (no contactors engaged):
  · 70 mA without programmer
  · 130 mA with programmer
· Logic input current: < 2 mA
· Status LED output current (max.): < 2 mA
· Ten throttle types can be used with these controllers:
  · Type 0: 2-wire potentiometer, 0–5kΩ
  · Type 1: 2-wire potentiometer, 5kΩ–0
  · Type 2: single-ended 0–5V input
  · Type 3: 2-wire potentiometer, 4.6kΩ–0
  · Type 4: 2-wire potentiometer, 5.5kΩ–0
  · Type 5: 2-wire potentiometer, 1kΩ–0
  · Type 6: ITS input
  · Type 7: single-ended 6.3–10.6 V input
  · Type 8: single-ended 6–12 V input
  · Type 9: single-ended 3-wire potentiometer, 0–5kΩ
· Operating ambient temperature range: -40°C to 50°C
· Storage ambient temperature range: -40°C to 85°C
· Dimensions: 199 x 146 x 77mm/7.8 x 5.7 x 3" (LxWxH)
· Net Weight: 2.7kg/6lb
· Package environmental rating: ISTA 2A; electronics sealed to IP54
· Regulatory compliance: EN 12895 and EN 61000

Features Include:
· High-frequency switching and ultra-low voltage drops provide high efficiency and silent operation.
· Simple mounting and wiring with push-on connectors for control signals and plated solid copper buses for power connections.
· Compatible with either a two-wire potentiometer or a voltage throttle.
· Throttle fault protection circuitry disables controller if throttle wires become open.
· High pedal disable feature prevents controller operation if key is turned on while throttle is applied.
· Plug braking diode internal to controller.
· Thermal protection and compensation circuit provides constant current limit over operating range and during under/over temperature cutback; no sudden loss of power under any thermal conditions.
· Under-voltage cutback function protects against low battery voltage, including low voltage caused by external loads.
· Easily programmable through the original Model 1313-4331 Handheld Programmer for CURTIS or 1314 PC Programming Station.
· Rugged anodized aluminum extruded housing meets IP65 environmental sealing standards for use in harsh environments.

Package Included:
· 1 x DC Motor Controller

Packaging Details:
· G.W.: 3kg