XDP005 Soft Start Board 220V Finished Board Power Delay Buffer Protects Class A Power Amplifier
Description:
Compared with other versions of soft start boards, this one is significantly improved.
Main Parameters:
- Working voltage: 220V
- Allowable load within 1500W
- Control switch suitable for self-locking and self-reset type
- Two normally open protection interfaces. When any interface is closed, the start board stops working
- 30A rated current of the relay. Withstand power below 1500W
- PCB board: 2MM high-grade fiberglass board
- Copper foil of the PCB is 2 ounces
- PCB size: 77.5 x 88mm/3.1 x 3.5"
- Hole spacing 69 x 79.5mm/2.7 x 3.1"
- Net weight: 230g/0.5 lb
Major Functions:
- Suppress the surge current when the power amplifier is turned on.
- When the temperature of the heat sink of amplifier board exceeds 75℃, the soft start board can immediately cut off the power
- LED light does not light up in standby mode. It flashes during startup, and it lights up after startup.
Package Included:
- 1 x Soft Start Board
Wiring:
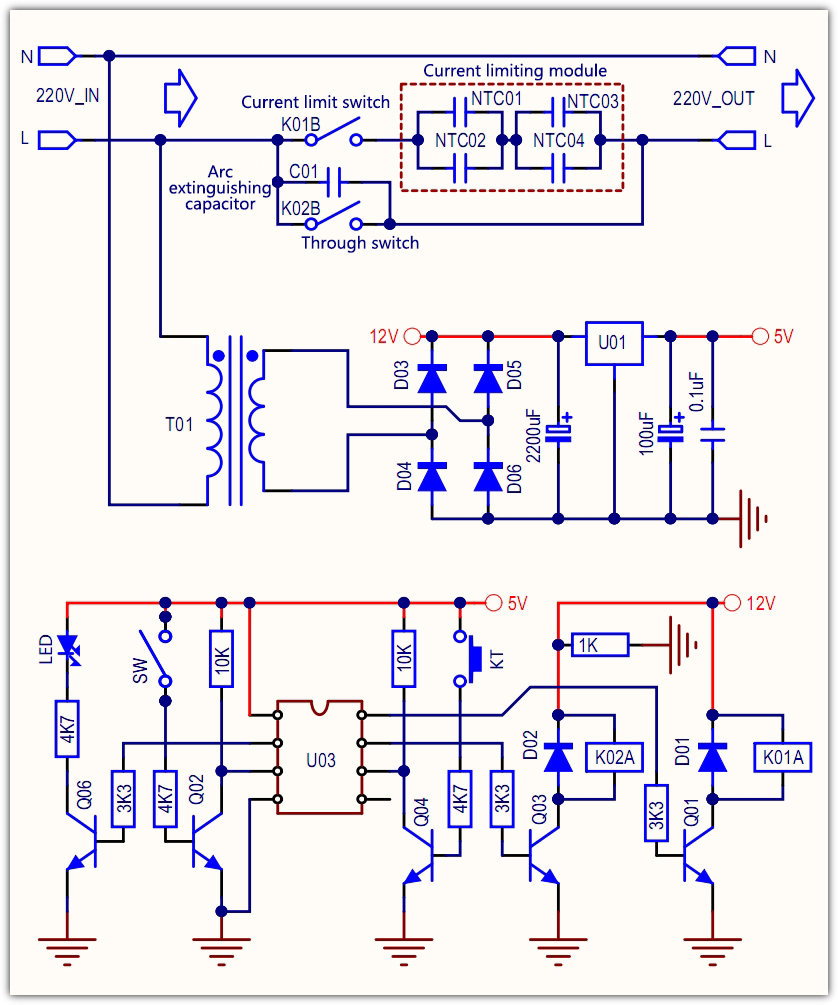
Schematic Diagram:
- For reference only. Subject to modification without notice
- Press switch KT. If the protection port is normally open (when the port is closed, it cannot be started), the board will starts to work, and LED indicator will flash. Current-limiting relay is closed (K01), the current-limiting module is connected to 220V circuit for current-limiting, delay 3-4 seconds, through relay (K02) is closed, the current limit ends, the delay is 1 second, the current limit relay is off, and the LED is always on. If the startup board is working normally, any protection port SW is closed, the soft start board will shut down.
- This soft start board is improved. While other soft start boards immediately open the current-limiting relay without delay when the through relay is closed at the start. Due to the mechanical delay of the relay, the 220V circuit will have a short open circuit, causing the load to suffer a short surge current.
- The startup switch of the soft start board automatically adapts to the self-locking switch and the self-reset switch. No need to change the setting of soft start board.
FAQ:
Q: What is a self-locking switch and what is a self-reset switch?
A: Press to turn the switch on, release the switch to turn off, it is a self-reset switch. Press to turn the switch on, whether it is released or on, press it again and release it to turn off, it is a self-locking switch.
Q: How big is the start switch?
A: Just use the one within 1A.
Q: Is it okay to use self-locking or self-resetting for the startup switch of soft start board?
A: Both are fine. The soft start board will automatically adapt to the self-locking switch or self-resetting switch.
Q: If the AC 220V output terminal is not connected to a load (transformer), why is there still a 220V output when the soft start board does not start?
A: Because the arc extinguishing capacitor is connected in parallel between the relay contacts, it can be solved as long as the 220V output terminal is connected to a load.