PA214 Bluetooth 5.0 Audio Module BT5.0 CSR8675 Chip Support APTX-HD Finished
Features:
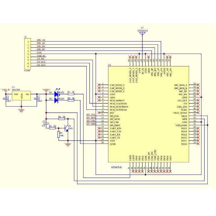
- BTM875-B Bluetooth module (CSR8675 Bluetooth chip)
- Detailed pin descriptions pictured
- 2.54mm hole spacing for pins ensures convenient welding and debugging
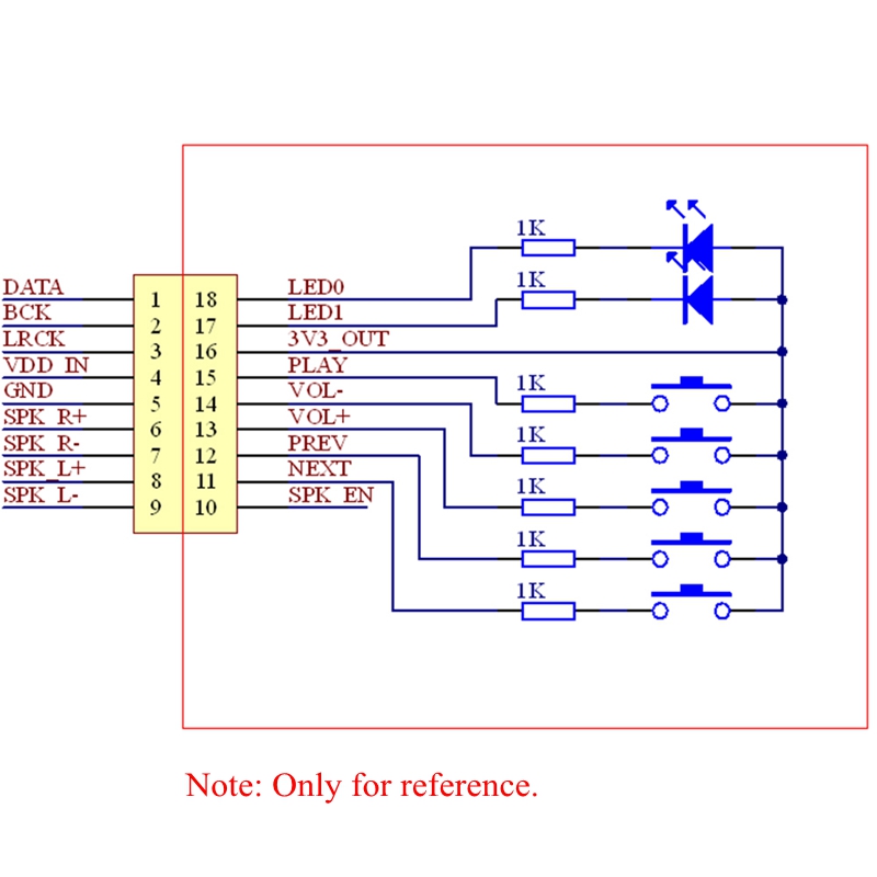
- Integrated LED0 and LED1 indicators
- Integrated MFB power-on delay circuit. It works when powered
- VDD power supply 3.3V-5V, Max. Voltage 6V
- When it is SPDIF output, DATA is SPDIF_OUT output pin
- For I2S output, you can purchase our DAC board separately to match
- PCB Board: 30 x 38mm (Not including the size of SMA connector)
- Ready-to-Use: Finished Bluetooth module
Package Included:
- 1 x PA214 Bluetooth 5.0 Audio Module
Note:
- Optional Types: I2S + Differential Analog Output; SPDIF + Differential Analog Output. These two types are built with different internal hardware. Please tell us the type you want when purchasing. Thank you!
- The high level of I2S digital output signal is 3.3V. Its analog output is in differential signal format. That is to said, it is balanced output. If your amplifier does not fit for differential input, it needs to be changed into single-ended output.
- Please note that antenna is not included in the package.



