DeepSDR 101 Software Defined Radio SDR Radio Receiver FM/AM/LW/MW/SW/AIR-Band DSP Receiver
Attention:
This product is neither an instrument nor a professional radio. Compared with the former two, the receiving performance will be slightly inferior. Your order represents that you have a certain understanding of the technical implementation and functional limitations of this product, and may need to take certain risks. For example, returns and exchanges caused by products that cannot meet your psychological expectations.
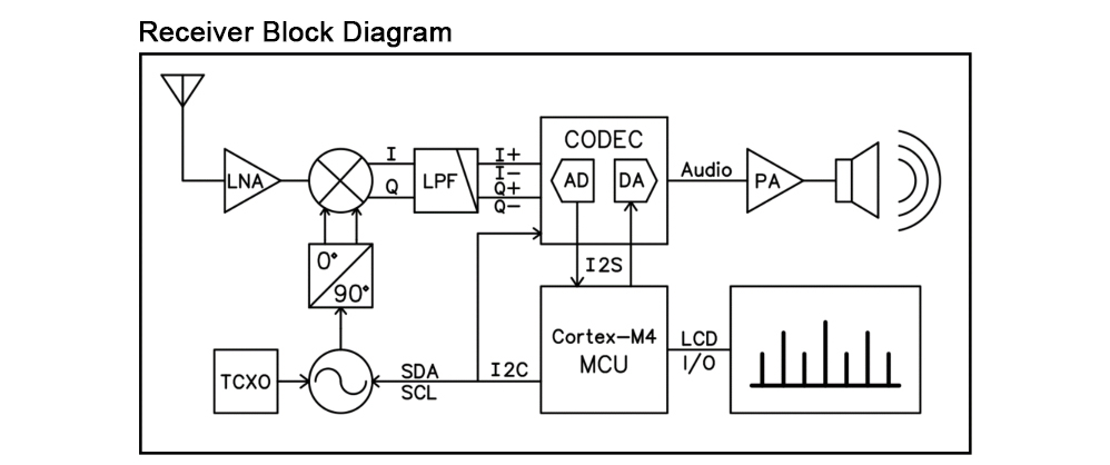
This product realizes frequency mixing based on the Tayloe Quadrature Product Detector method. Clock generator Si5351 generates two quadrature square wave signals with variable frequency as excitation, and realizes an ultra-low noise ZIF zero-IF receiver. The IQ signal obtained after mixing is output to the CODEC codec and collected by the MCU, and the DSP algorithm in the MCU completes the demodulation and display of the signal.
Tayloe mixer references:
Ultra Low Noise, High Performance, Zero IF Quadrature Product Detector and Preamplifier
http://www.norcalqrp.org/files/Tayloe_mixer_x3a.pdf
Description:
DeepSDR 101 is a DSP digital demodulation radio based on SDR architecture. It features a 192kHz wide spectrogram and waterfall display. With 16bit sampling, it is a high dynamic receiver with CW, AM, SSB and FM demodulation functions. The whole machine adopts all-aluminum alloy CNC shell, with a 4.3-inch 800x480 resolution high-brightness IPS LCD display. It also maintains a compact and compact body.
Immediately take it to the outdoors, enjoy the natural scenery and the fun of the radio anytime, anywhere!
Base Parameters:
- Display technology: 4.3" IPS 800x 480; DC dimming bright LCD
- Control method: resistive touch screen + rotary encoder
- Frequency range: 100k~149MHz
- Working mode: CW, AM, SSB (LSB/USB), WFM, FM broadcast stereo (requires headphones)
- Step frequency: 1Hz/10Hz/100Hz/1kHz/10kHz/100kHz/1MHz/10MHz
- Spectral bandwidth: 192kHz, 128kHz, 64kHz, FFT real-time spectrum display
- Antenna interface: BNC male connector, input impedance 50Ω, maximum input power -20dBm
- Reference crystal: TCXO 26MHz ±0.5ppm
- Audio interface: support ordinary 3.5mm earphone and CTIA (American Standard) interface earphone
- Speaker power: maximum 3W, 4Ω multimedia speaker
- Charging port: USB Type-C, 5.0V/2A
- Current consumption: about 250mA at 5V
- Battery capacity: 5000mAh/3.7V, 18.5Wh, lithium battery
- Usage time: about 10-12 hours, depending on its volume and brightness
- Channel saving: Preset 99 channels Chinese station name, station frequency and demodulation mode
- Dimensions (without protrusions): 136 x 74 x 22mm/5.4 x 2.9 x 0.9" (LxWxH)
- Main unit weight: about 310g/0.7lb
Receiver Parameters:
- Gain of RF front-end power amplifier: fixed 20dB
- Circuit Type: Zero-IF ZIF
- Side-band suppression: ≥55dB
Display Control Parameter List:
12 optional parameters for the encoder:
1. Channel selection: 1-99
2. Frequency setting: 100k-149MHz, minimum step 1Hz
3. Speaker volume (SPK): 0~35dB, step 1dB, OFF is closed
4. Headphone volume (EAR): 0~35dB, step 1dB, OFF is closed
5. Demodulation mode: CW, LSB, USB, AM, WFM, STE (FM broadcast stereo), I/Q
6. AGC settings: OFF, SLOW, MID, FAST
7. Reference level (REF): -99 to 99dB adjustable
8. Backlight brightness (LCD): 1%~99% adjustable
9. IF GAIN: -12 to 67dB, step 1dB
10. Spectrum style setting: switch to display green fill, green line, blue fill and white line
11. Spectrum bandwidth setting: switch to display RF spectrum (192kHz, 128kHz, 64kHz) and audio spectrum (64kHz)
12. Waterfall chart setting: switch to display waterfall chart and time domain waveform chart (1 times, 8 times, 64 times amplitude)
5 parameters that are not selectable by the encoder:
A. Battery level display
B. Date and time settings
C. Station information display: preset station name
D. Display of current spectrum bandwidth
E. Power display (POWER) real-time display of the input power of the antenna port

Precautions:
1. It adopts SDR architecture. If there is a strong broadcasting station near you, there may be a phenomenon of tandem/mirror station, please be aware.
2. The input impedance of the antenna interface is 50Ω. For medium wave radio, it is recommended to connect a dedicated medium wave loop antenna for better listening effect.
3. Please pay attention to the volume setting of earphone (EAR) before using the earphone to listen to avoid discomfort caused by the excessive volume.
Package Included:
- 1 x DeepSDR 101 Radio
- 1 x USB Type-C Data Cable
- 1 x BNC Telescopic Antenna (7-section; stretched size 70cm/27.6"; folded length 17cm/6.7")
- 1 x Quick Start Guide
- 1 x Protective Film for 4.3" Screen
- 1 x Foldable Back Stand
- 1 x Touch Screen Pen
- 1 x EVA Bag
Firmware Upgrade:
It supports subsequent firmware upgrade by users, and the firmware upgrade needs to enter the removable disk mode first.
1. Use a TYPE-C data cable to connect the radio to the computer, and turn on the radio while pressing the encoder.
2. The machine will enter the removable disk mode, which appears as a 1MB removable disk on the computer.
3. Copy the latest firmware to this removable disk, and restart the machine to automatically complete the firmware upgrade.








